【温州是疫情高风险地区吗,温州是否疫情区】

温州现在是高风险地区吗

不属于。通过查询温州市疫情防控了解到,温州不属于高风险地区。温州地区没有低、高风险区域,都是常态化防控区 ,自2023年1月8日起,对新型冠状病毒实施“乙类乙管”,实施后不再实行隔离措施 ,不再判定密切接触者 。

【温州是疫情高风险地区吗,温州是否疫情区】-第1张图片

自从温州发生了新增确诊病例之后,近来温州也在全面做好防疫中,并且确诊病例正在接受治疗当中 ,病情稳定。但是根据最新规定,如果是从中高风险地区人员来浙江温州,需要严格实行“14+7”健康管理措施 ,集中隔离医学观察。

【温州是疫情高风险地区吗,温州是否疫情区】-第2张图片

是 。温州是高风险地区,在该地方查询疫情防控中心显示,截止到2022年12月3日 ,共有确诊病例147人 ,部分小区静默管控,温州位于浙江省东南部,是浙江省地级市。

温州是高风险还是低风险地区

点击“查看详情 ” ,就可以查看温州是否是中高风险地区了。

温州是属于低风险地区的,温州市已经持续好几个月没有发现新冠携带者了,快递都正常 。但是都是不保证时效的。

只要没经过中高风险区 ,不需要隔离,因为温州属于低风险地区。但途经绍兴 、杭州,可能被需要做核酸检测 。

截止2022年09月27日16时 ,温州暂无高中低风险地区,全域都是常态化防控区域。低风险地区,又称“低风险区” ,指中风险区、高风险区所在县(市、区 、旗)的其他地区。

温州近来没有中高风险地区,均为低风险 。因为温州是低风险地区,通常都会允许前往外地 ,不会另外限制 。苏州也不会限制温州的人进入 ,不用核酸检测和隔离。由于疫情形势时刻变化,苏州当地的防控措施也会跟随改变,有疑惑可以拨打苏州的公共卫生服务电话0512-123抑或市民热线0512-12345了解核实。

温州明确了!返乡人员,这样分类管理!

〖壹〗、温州对返乡人员实行分类管理 ,具体如下:第一类:国内疫情高风险地区,以及暴发较多病例、实行全域封闭管理的中风险地区所在县(市 、区)或设区市的来温返温人员管理措施:实行“14+7”健康管理措施 。

〖贰〗、低风险地区,不需要隔离 ,仅仅需要核酸检测证明啦!但是如果是中高风险或者当地没有发布疫情解除的相关公告的话 去外地还是要被集中隔离或者居家隔离的。

〖叁〗、去外地还是要被集中隔离或者居家隔离的。但是国内最近的疫情都是国外流入的,因此并不需要隔离了!最新公告如下:2021年1月28日春运开始3月8日截止,返乡返工人员需持7天内有效新冠病毒核酸检测阴性结果 ,实行14天居家健康监测,期间不聚集 、不流动,每7天开展一次核酸检测 。

〖肆〗、目测不需要隔离:低风险地区 ,不需要隔离,仅仅需要核酸检测证明啦!但是如果是中高风险或者当地没有发布疫情解除的相关公告的话 去外地还是要被集中隔离或者居家隔离的。

〖伍〗、五类人才优先选拔政策突出“能力导向 ”,明确五类重点选拔对象:本土精英:家庭农场主 、合作社理事长 、电商服务站负责人等。专业化人才:退役军人(尤其是服役期间担任班排骨干的党员)、返乡创业人员(需3年以上实体经济运营经验) 。

浙江温州现在可以去吗

浙江温州部分地区可以去。由于确诊病例居住的小区已经实施封闭管理 ,禁止人员出入 ,因此其他低风险地区,比如鹿城、龙湾 、瓯海、洞头、瑞安 、乐清、永嘉等地区人员是可以进出的,但需要7两小时核酸检测报告。自从温州发生了新增确诊病例之后 ,近来温州也在全面做好防疫中,并且确诊病例正在接受治疗当中,病情稳定 。

温州的情况确实不太适合年轻人去打工。近年来 ,温州的人口流动趋势明显,年轻人更多地选取离开而不是留下。制造业依然是温州的支柱产业,但这里对劳动力的需求主要集中在低技能层面 ,技术含量不高 。对于高学历的求职者来说,机会更是稀缺 。

去浙江温州打工需要谨慎考虑。以下是几点具体的建议:人口流动情况:温州当前的人口流动呈现出“流出多于流入”的现象,劳动力市场正逐渐趋于老化。这意味着 ,尽管温州有就业机会,但可能面临较为激烈的竞争,且劳动力市场不够活跃 。

但是根据最新规定 ,如果是从中高风险地区人员来浙江温州 ,需要严格实行“14+7”健康管理措施,集中隔离医学观察。不过,如果是低风险地区进入温州 ,原则上是不需要隔离的,可以出示核酸检测阴性证明就可以了,具体规定进入浙江温州前要了解清楚。

温州去深圳需要核酸检测和隔离吗?

鉴于温州没有中高风险区域 ,通常都会允许前往外地,不进行限制 。深圳也会给温州的人通过进入,不需要核酸检测、隔离。由于疫情形势时刻变化 ,深圳的防控措施也会跟随变化,有疑惑可以致电深圳公共卫生客服电话0755-123或者当地的市民热线电话0755-12345了解详情。

这几天应该是不要隔离了吧,你可以申请温州健康码和深圳健康码 。你到了深圳有两地健康码 ,应该来说不用隔离了。上次我亲戚过去有隔离临时〖Fourteen〗 、天,前几天我去杭州也没有隔离,用温州和杭州健康码的。

这几天从深圳回温州 ,会被隔离吗?答现在疫情还有 ,深圳要是高中风险地区回温州,必需被隔离,如果是低风险地区就不用被隔离 ,只做核酸检测 。

实施7天集中隔离,第7天各开展一次核酸检测。高风险地区查看方法:登录微信小程序“国务院客户端 ”——“疫情风险查询”——“点击查看全国中高风险疫情地区”。中风险区来(返)深人员 。实施7天居家隔离,第7天各开展一次核酸检测 。包括新疆维吾尔自治区吐鲁番市和中风险地区。

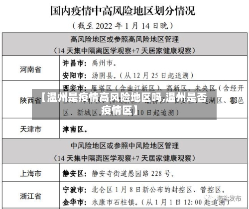
温州属于中高风险地区吗

温州不属于中高风险地区。通过查询相关公开信息显示截止于2022年12月19日 ,温州地区不再查验健康码、核酸阴性证明,不需要报备,不再开展落地检和三天三检 ,温州地区属于常态化 。根据疫情风险等级查询,浙江温州为常态化防控区域。

不属于。通过查询温州市疫情防控了解到,温州不属于高风险地区 。温州地区没有低、高风险区域 ,都是常态化防控区,自2023年1月8日起,对新型冠状病毒实施“乙类乙管 ” ,实施后不再实行隔离措施 ,不再判定密切接触者。

点击“查看详情”,就可以查看温州是否是中高风险地区了。

会 。温州市,简称“温”或“瓯 ” ,位于浙江省东南部,凯里市,是黔东南自治州的地级行政区首府 ,通过查询相关资料显示:截止2022年9月20日,温州市是我国疫情防控中高风险地区,所以从该地区回到凯里是需要进行14天的集中隔离的。

相关推荐

  • 【平南县疫情地区分布,平南最新】

    【平南县疫情地区分布,平南最新】

    权威发布:2月3日起,贵港城区范围内将实行居民出行管控措施〖壹〗、严格控制城区居民出行。每户家庭每两天可指派1名家庭成员上街采购生活物资,其他人员除生病就医、疫情防控工作需要、在商超和药店上班外,不得外出。城区所有党员干部、人大代表、政协委员要发挥带头作用,管好自己、家人、亲属,带动街坊邻居,协助工作人员劝导小区居民按要求少出门、少上街、不串门、不聚集。9...

  • 沧州算疫情重点地区吗(河北沧州是否重点疫区)

    沧州算疫情重点地区吗(河北沧州是否重点疫区)

    沧州是什么风险等级〖壹〗、浅层地下水风险主要分为三个等级:中等风险区域:主要分布:山前平原和受现代黄河补给影响的地带,如天津、滦南、文安、德州、高唐等地。特点:这些地区的地下水污染风险相对较高,需要密切关注并采取相应措施。低风险区域:主要分布:中部平原的大部分地区,滨海平原的南部和北部,以及沧州市和沾化—河口—利津一带。〖贰〗、沧州无中高低风险区,全域为常...

  • 江苏疫情防控是几类地区/江苏防控等级

    江苏疫情防控是几类地区/江苏防控等级

    江苏是高风险地区还是低风险地区?近来通过各类交通方式进入江苏的最新政策需根据出发地风险等级、健康码及核酸检测情况综合判定,具体如下:飞机低风险地区:通常需查验健康码绿码及体温检测正常后通行,部分机场可能要求提供48小时内核酸检测阴性证明(建议出行前通过航空公司或机场官方渠道确认)。截止2022年12月29日,是因为是低风险地区。因为通过查询疫情防控中心江苏...

  • 【温州是疫情高风险地区吗,温州是否疫情区】

    【温州是疫情高风险地区吗,温州是否疫情区】

    温州现在是高风险地区吗不属于。通过查询温州市疫情防控了解到,温州不属于高风险地区。温州地区没有低、高风险区域,都是常态化防控区,自2023年1月8日起,对新型冠状病毒实施“乙类乙管”,实施后不再实行隔离措施,不再判定密切接触者。自从温州发生了新增确...

  • 近来各地区疫情情况(各地区疫情情况表)

    近来各地区疫情情况(各地区疫情情况表)

    近来有疫情的地区有哪些〖壹〗、广东地区:境外输入与本地传播并存广东是疫情最集中的区域,2025年7月佛山发生境外输入继发聚集性疫情,累计病例2659例。此前,东莞、广州、茂名等地也报告过输入性或本地病例。该地区因世界交流频繁,需持续警惕境外输入风险。〖贰〗、近来全国中风险地区有36个,它们分布在不同的省市。具体来说,这些中风险地区主要位于新疆、内蒙古、甘...

  • 北京7月3日疫情地区/7月30北京疫情最新数据消息

    北京7月3日疫情地区/7月30北京疫情最新数据消息

    北京新增7例本土感染者,倡导“两节”就地过节〖壹〗、月7日0时至15时,北京新增本土新冠肺炎病毒感染者7例,均为隔离观察人员,北京市疾控倡导“两节”就地过节。新增感染者情况9月7日0时至15时,北京新增本土新冠肺炎病毒感染者7例,均为隔离观察人员。分布区域:昌平区5例、海淀区2例。临床分型:普通型1例、轻型4例、无症状感染者2例。〖贰〗、月15日0时至1...

  • 疫情期间各地区放假通知/2021年疫情期间放假通知

    疫情期间各地区放假通知/2021年疫情期间放假通知

    疫情期间五一假期安排〖壹〗、疫情期间五一假期建议选取偏僻地区、居家陪伴或本地自驾游,避免人群聚集并做好防护措施。具体建议如下:避免出国旅行国外疫情形势仍较严峻,对于有经济条件且计划出国旅行的人群,需慎重考虑。疫情期间安全是首要原则,旅行可待疫情进一步缓解后再规划。〖贰〗、经国务院批准,现将调整2020年疫情期间劳动节放假通知安排如下:2020年5月1日至5...

  • 【株洲最新疫情地区分布,株洲的最新疫情】

    【株洲最新疫情地区分布,株洲的最新疫情】

    株洲有多少例新冠肺炎株洲市天元区、荷塘区、醴陵市、攸县新冠肺炎病毒感染者活动轨迹如下:天元区发现情况:2022年11月27日,天元区在外省返乡人员中发现1例新冠病毒无症状感染者,从闭环管理重点人员筛查中发现。活动轨迹:11月26日23:08,自驾抵达株洲西高速出口,落地检后“点对点”至家中实施居家隔离,未再外出。11月27日11:00,闭环转运至定点医院。...

  • 【坐大巴车路过疫情地区,大巴途经车会提醒你下车吗】

    【坐大巴车路过疫情地区,大巴途经车会提醒你下车吗】

    凌晨2点,贵阳一辆转运涉疫人员隔离的大巴侧翻,27人再也回不了家_百度...〖壹〗、事故经过:事故发生于凌晨2点40分左右,地点位于黔南州三都至荔波高速三都段。涉事车辆为转运涉疫人员隔离的大巴车,事发时车上载有47人,包括涉疫隔离人员及可能的随行工作人员。车辆在行驶过程中发生侧翻,导致重大人员伤亡。伤亡情况:事故最终造成27人遇难,20人受伤。〖贰〗、月1...

  • 广西发现疫情地区/广西发现疫情地区有哪些

    广西发现疫情地区/广西发现疫情地区有哪些

    广西防城港防城区峒中疫情指向境外人员或境外物品接触引起〖壹〗、广西防城港防城区峒中镇本轮疫情经流行病学调查,指向与境外人员或境外物品接触有关。具体分析如下:疫情发现与病例情况2022年2月24日0—24时,防城港市新增本土确诊病例4例,其中防城区峒中镇3例,均为隔离观察的密切接触者中检测发现;东兴市1例,为主动就医人员中检测发现。〖贰〗、隔离时长:14天集...

返回顶部