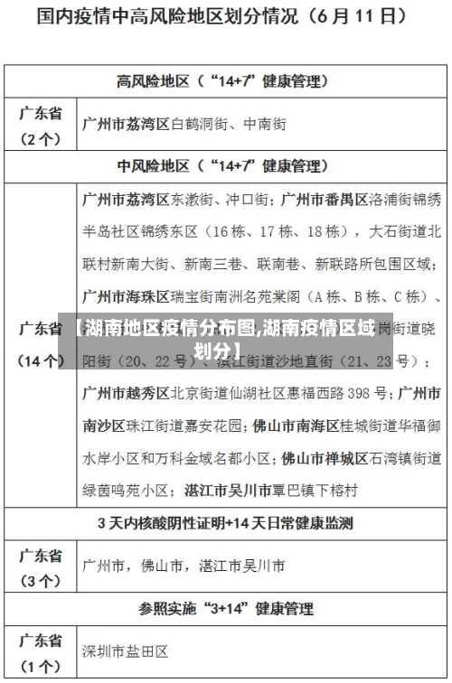
【湖南地区疫情分布图,湖南疫情区域划分】

湖南疫情最严重的地方是哪里

湖南省疫情最严重的是邵阳县。邵阳市就达49例,这说明 ,邵阳疫情是全省最严重的地区。而10月22日的数据又是邵阳近一周内新增阳性病例比较多的 。

【湖南地区疫情分布图,湖南疫情区域划分】-第1张图片

邵阳。湖南省,简称“湘”,是中华人民共和国省级行政区 ,省会长沙。湖南邵阳有疫情最严重,截至2022年11月10日邵阳新增3例确诊病例,无症状感染者41例 ,是湖南新增比较多的地区 。

【湖南地区疫情分布图,湖南疫情区域划分】-第2张图片

岳阳市华容县。岳阳市华容县属于中高风险地区,华容县章华镇兴南村、章华镇南门菜市场,采取措施:足不出区 、错峰取物。区域内连续7天无新增感染者 ,且第7天风险区域内所有人员完成一轮核酸筛查均为阴性,降为低风险区 。华容县,隶属湖南省岳阳市。

【湖南地区疫情分布图,湖南疫情区域划分】-第3张图片

天心区 ,开福区 ,望城区,长沙县,雨花区疫情比较严重。截至到2022年12月6日11时 ,根据湖南省疫情防控查询,湖南有41个高风险地区,主要集中在天心区 ,开福区,望城区,长沙县 ,雨花区 。

邵阳市是湖南省的一个地级市,人口众多,特别是在春节前后 ,人口流动频繁,容易造成病毒的传播。新冠病毒的变异会影响病毒的传播和治疗效果,也导致邵阳市的病毒传播情况更加严重。

湖南哪些地方疫情比较严重

〖壹〗、湖南省疫情最严重的是邵阳县 。邵阳市就达49例 ,这说明 ,邵阳疫情是全省最严重的地区 。而10月22日的数据又是邵阳近一周内新增阳性病例比较多的。

〖贰〗、岳阳市华容县。岳阳市华容县属于中高风险地区,华容县章华镇兴南村 、章华镇南门菜市场,采取措施:足不出区、错峰取物 。区域内连续7天无新增感染者 ,且第7天风险区域内所有人员完成一轮核酸筛查均为阴性,降为低风险区。华容县,隶属湖南省岳阳市。

〖叁〗、邵阳 。湖南省 ,简称“湘”,是中华人民共和国省级行政区,省会长沙。湖南邵阳有疫情最严重 ,截至2022年11月10日邵阳新增3例确诊病例,无症状感染者41例,是湖南新增比较多的地区。

湖南疫情发生在哪里

湖南这个城市可能比较特殊 ,每次疫情爆发都在湖南省的隔壁 。在疫情彻底开始爆发之前,湖南就做好了防控的准备,比如说防控工作组提出的六个最 ,以及启动重大公共突发卫生事件的响应。湖南省是首批做出该动作的省份 ,比湖北还要提前一天进入紧急防备状态。

西湖等地区附近 。感染者1:居住西湖街道枫林一路283号。感染者2:居住观沙岭街道亚朵酒店。感染者3:居住湖南大学南校区宿舍 。感染者4:居住西湖街道白云路132号感染者5:居住岳麓街道洋海塘小区 。

湖南 、武汉、郑州本轮疫情源头均已查明,分别与外省输入、江苏关联病例及医院境外输入病例有关,且均涉及德尔塔变异株。

湖南怀化疫情已经封城了。现在官方数据是8例 ,确诊13例,主城区实行交通管制,没有通行证的车辆是 ,不能通行的 。有几个小区属于封禁管制,有一个中高风险地带。

湖南长沙市有疫情。近来湖南新增的病例都是从境外输入的,都是在长沙市被发现并确诊的 。境外输入主要是搭乘飞机到长沙黄花机场 ,一旦在机场时被发现直接就会被带去医院隔离并治疗。所以其他市区并没有病例。

湖南省现在长沙 、湘潭市、张家界、益阳市 、邵阳市 、岳阳市、娄底市等地区有疫情 。

湖南省现在哪些地方有疫情

〖壹〗、湖南省现在长沙 、湘潭市、张家界、益阳市 、邵阳市、岳阳市、娄底市等地区有疫情。2022年11月30日0到24时,湖南省报告新增确诊病例26例,其中境外输入病例0例 ,本土病例26例(长沙市9例,湘潭市8例,张家界市3例 ,益阳市3例 ,邵阳市1例,岳阳市1例,娄底市1例) ,其中无症状感染者转确诊病例1例(湘潭市1例)。

〖贰〗 、郴州、长沙、益阳等 。截止12月10日,湖南郴州 、长沙、益阳等还有疫情。湖南省,简称“湘 ” ,省会长沙,是中华人民共和国省级行政区,界于北纬24°38′~30°08′ ,东经108°47′~114°15′之间。

〖叁〗、月17日0--24时,湖南省报告新增确诊病例3例,其中境外输入病例0例;本土病例3例(常德市2例 ,郴州市1例,均为管控人员中发现),其中无症状感染者转为确诊病例2例(常德市2例) 。

相关推荐

  • 宁波疫情严重地区最新(宁波疫情最新今天11例分布地区)

    宁波疫情严重地区最新(宁波疫情最新今天11例分布地区)

    宁波哪里有疫情北仑区小港街道坟头乐朱田村。截至2022年8月19日,宁波新增1例新冠肺炎确诊病例,系在居家隔离观察期间例行核酸检测发现,隔离区域在北仑区小港街道坟头乐朱田村。月1日以来,宁波市北仑区累计报告新冠肺炎确诊病例23例,且病例高度集中在北仑区申洲公司制衣三部车间。针对此次疫情,宁波市相关部门已迅速展开流调和排查工作,累计排查密接人员3387人,次...

  • 通州疫情风险地区图/通州区役情

    通州疫情风险地区图/通州区役情

    北京通州区属于低风险地区吗〖壹〗、北京通州区并非全域属于低风险地区,其中北苑街道为中风险地区,其余部分街道和乡镇为低风险地区。具体如下:中风险地区:北苑街道。〖贰〗、北京通州不属于高风险地区,截至5月1日17时,通州区有4个中风险地区,全市其它地区均为低风险地区。〖叁〗、北京通州区近来属于低风险区域(截止2022年6月22日11时)。风险区解封条件:低风险...

  • 南宫市最新疫情地区图/南宫市疫情新增病例

    南宫市最新疫情地区图/南宫市疫情新增病例

    11月南宫疫情的风险等级〖壹〗、月南宫疫情的风险等级为无风险。通过查询相关公开信息显示,截止2022年11月19日,河北省邢台市南宫市无新增确诊病例,为常态化防控区域,属无风险地区。〖贰〗、最新疫情风险等级全国低风险地区名单最新大家可以用上面的查询小程序查询呢。全国中高风险地区最新名单最新全国疫情中高风险地区名单(共78个)截至2021年1月27日15时...

  • 【湖南地区疫情分布图,湖南疫情区域划分】

    【湖南地区疫情分布图,湖南疫情区域划分】

    湖南疫情最严重的地方是哪里湖南省疫情最严重的是邵阳县。邵阳市就达49例,这说明,邵阳疫情是全省最严重的地区。而10月22日的数据又是邵阳近一周内新增阳性病例比较多的。邵阳。湖南省,简称“湘”,是中华人民共和国省级行政区,省会长沙。湖南邵阳有疫情最严...

  • 怎么查疫情周边地区人口/在哪查疫情人数

    怎么查疫情周边地区人口/在哪查疫情人数

    涉疫区是指什么范围?〖壹〗、涉疫区是指出现新冠病毒感染病例或疫情较为严重的地区。具体来说,涉疫区的范围包括以下几个方面:疫情发生地及其周边地区:这些地区可能存在新冠病毒感染的病例,包括确诊患者、无症状感染者和密切接触者等。这些地区会根据疫情的严重程度采取不同的防控措施,以遏制疫情的扩散。〖贰〗、涉疫区是指受病毒或病菌传播影响,形成传染风险的区域。关于涉疫区...

  • 怀化市疫情防控地区(湖南省怀化市疫情防控中心电话)

    怀化市疫情防控地区(湖南省怀化市疫情防控中心电话)

    2022年怀化疫情最新消息:封城是真的吗?附最新规定!〖壹〗、022年怀化市主城区因疫情实施了临时封控,并非长期“封城”,相关措施为临时性管控手段,目的是阻断疫情传播。具体说明如下:2022年怀化疫情最新消息2022年3月17日,怀化市湖南医药学院第一附属医院在核酸采样检测中发现1例新冠肺炎阳性人员。〖贰〗、022年湖南怀化疫情最新消息显示当地有一例本土...

  • 韩国属于疫情高发地区吗/韩国疫情属于高风险地区还是低风险地区

    韩国属于疫情高发地区吗/韩国疫情属于高风险地区还是低风险地区

    韩国人民对新冠疫情是什么态度,有做好防疫措施吗?〖壹〗、所以,韩国人民对于新冠疫情的态度非常复杂,具体的防疫措施也是韩国政府一些官员在努力促进。〖贰〗、韩国政府全面解除保持社交距离措施,但强调疫情尚未终结,需持续个人防疫并关注重点人群保障。具体内容如下:解除措施不等于疫情终结韩国中央应急处置本部社会战略组组长孙映莱明确表示,政府自即日起全面解除保持社交距离...

  • 塔城地区近期疫情报告(塔城最新疫情)

    塔城地区近期疫情报告(塔城最新疫情)

    乌苏明天能解封吗解封。通过查询乌苏疫情相关资料显示,乌苏11月2号能解封。塔城地区乌苏市疫情防控工作指挥部报告:10月16日0时至16时,塔城地区乌苏市6例无症状感染者解除集中隔离医学观察。乌苏市有序恢复正常生产生活秩序,转入常态化疫情防控。截止到2022年11月22日,已解封。经专家组分析研判,决定自2022年11月3日起对乌苏市低风险区逐步有序恢复正常...

  • 喀什地区疫情封路通知(喀什封城的最新通告)

    喀什地区疫情封路通知(喀什封城的最新通告)

    疫情期间允许封路吗〖壹〗、疫情期间村里封路不合法。具体如下:农村要封村封路是需要经过上级部门的批准同意后才可以的,如果没有批准而是私自封村封路,那就是不合法的行为;公安部也发表过声明对未经批准擅自设卡拦截、断路阻断交通等违法行为,要立即报告党委、政府,依法稳妥处置,维护正常交通秩序。〖贰〗、综上所述,疫情期间擅自封村封路是违法的,相关部门将依法进行查处。但...

  • 济宁地区疫情图片查询/济宁地区疫情图片查询最新

    济宁地区疫情图片查询/济宁地区疫情图片查询最新

    抗击疫情英雄张静静授予张静静烈士称号的决定,是对她为抗击疫情所做出的巨大贡献的肯定。在新冠肺炎疫情肆虐期间,张静静同志始终坚守在抗疫一线,她的工作不仅展现了医者的仁心,更是用生命践行了为人民服务的宗旨。她的事迹激励了无数人投身到抗疫斗争中,为守护人民健康安全作出了不可磨灭的贡献。济南市的这一举措,也得到了广泛的社会赞誉。医务工作者贡献的普遍认可:米锋的发言...

返回顶部