丹东疫情最新中高风险地区查询/丹东疫情2021

辽宁丹东现在属于什么风险地区

〖壹〗、中高风险地区人员:丹东中高风险地区人员应暂缓来(返)厦 ,待所在地区风险等级降至低风险后方可来(返)厦 。所有已抵厦的来自国内疫情中高风险地区的人员或有本土病例报告城市的人员 ,应在抵达厦门后6小时之内向所在社区(村)和单位(或所住宾馆)报告 。根据其出发地和途经地疫情风险等级实施分类管理。

丹东疫情最新中高风险地区查询/丹东疫情2021-第1张图片

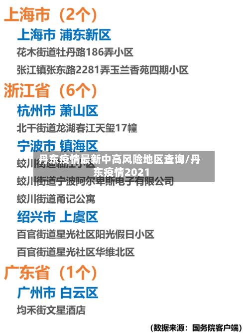
〖贰〗 、高风险地区。7月17日,辽宁省丹东市振兴区新冠肺炎疫情防控指挥部发布消息:按照《新型冠状病毒肺炎防控方案(第九版)》规定,经丹东市新冠肺炎疫情防控指挥部同意 ,振兴区新冠肺炎疫情防控指挥部研究决定,划定高风险区1个 、中风险区1个 。

丹东疫情最新中高风险地区查询/丹东疫情2021-第2张图片

〖叁〗、中高风险地区范围:辽宁省中高风险区涉及丹东市、营口市(具体风险所在街道(社区)可点击相关链接查看)。核酸检测要求:从4月28日起,杭州在上城区 、拱墅区、西湖区、滨江区 、萧山区、余杭区、临平区 、钱塘区及西湖风景名胜区开展常态化核酸检测工作 ,其他区县(市)同步参照实施。

丹东疫情最新中高风险地区查询/丹东疫情2021-第3张图片

〖肆〗、在丹东地区,由于存在大量中国朝鲜族人,特别是来自沈阳、吉林延边等地的人 ,他们有时会利用对朝贸易进行诈骗等非法活动,这增加了贸易的风险 。

丹东属于什么风险地区

中高风险地区人员:丹东中高风险地区人员应暂缓来(返)厦,待所在地区风险等级降至低风险后方可来(返)厦。所有已抵厦的来自国内疫情中高风险地区的人员或有本土病例报告城市的人员 ,应在抵达厦门后6小时之内向所在社区(村)和单位(或所住宾馆)报告。根据其出发地和途经地疫情风险等级实施分类管理 。

高风险地区。7月17日,辽宁省丹东市振兴区新冠肺炎疫情防控指挥部发布消息:按照《新型冠状病毒肺炎防控方案(第九版)》规定,经丹东市新冠肺炎疫情防控指挥部同意 ,振兴区新冠肺炎疫情防控指挥部研究决定 ,划定高风险区1个 、中风险区1个。

中高风险地区范围:辽宁省中高风险区涉及丹东市、营口市(具体风险所在街道(社区)可点击相关链接查看) 。核酸检测要求:从4月28日起,杭州在上城区、拱墅区 、西湖区 、滨江区、萧山区、余杭区 、临平区、钱塘区及西湖风景名胜区开展常态化核酸检测工作,其他区县(市)同步参照实施。

丹东不属于低风险地区 ,所以区域内不存在低风险区和乡镇,即使你所在的区没有疫情,但是属于丹东市到宽甸县跨域 ,所以需要隔离。

丹东五龙背风险等级

〖壹〗、高风险 。通过查询丹东五龙背地区疫情防控中心显示:截止到2022年11月14日,丹东五龙背地区新增5例确诊病例,属于高风险地区 ,任何人必须做好个人防护 。

〖贰〗 、例如,五龙背温泉的偏硅酸含量达50毫克/升以上,氡浓度适中 ,既能促进血液循环,又不会对人体造成辐射风险;东汤温泉的高氟特性有助于强化骨骼;北黄海温泉的高矿化度则对慢性炎症和皮肤问题有辅助治疗作用。这些特性均基于地质勘探与医学研究,具有科学可信度。

〖叁〗、五龙山属于长白山系余脉 ,全长20公里 ,主峰顶歧山海拔705米,在丘陵起伏的辽东半岛显得格外巍峨挺拔 。五龙山共有90多个山峰,山中林木葱郁秀美 ,峰壁耸立,清溪潺潺,鸟语花香 ,其沟壑峡谷之栉比;其巨石悬崖之怪异;其庙宇古迹之灵气都是风格迥异、自成一派,恰似一副饱含浓墨的水墨丹青。

相关推荐

  • 【缅甸地区疫情风险等级,缅甸疫情严重的是哪个区】

    【缅甸地区疫情风险等级,缅甸疫情严重的是哪个区】

    风险等级降低后,已有1国的进口禁令解除〖壹〗、这些国家的进口禁令尚未解除,相关牛及其产品的进境仍需严格遵守之前的禁令公告规定。综上所述,风险等级降低后,已有老挝的进口禁令得到解除。但其他国家的进口禁令是否解除,还需根据海关总署和农业农村部的风险评估结果以及相关贸易国的申请情况来决定。〖贰〗、例如,“未经加工虾蟹壳”风险等级降为三级后,后续进口只需核实“允许...

  • 【阿里地区还有疫情吗今天,阿里有没有疫情】

    【阿里地区还有疫情吗今天,阿里有没有疫情】

    8月12日进西藏阿里还能进吗〖壹〗、能进。阿里地区是西藏自治区唯一的地区。截止到2022年8月12日,西藏阿里疫情属于中风险地区,但暂时没有封城,是能进的,但需要持48小时核酸检测报告,佩戴好口罩。〖贰〗、阿里巴巴2025届秋招于8月12日正式启动,技术类岗位占比超80%,以研发、算法、计算为主,覆盖全球20多个城市,面向2024年11月至2025年10月...

  • 磐石疫情地区图表/磐石疫情地区图表最新

    磐石疫情地区图表/磐石疫情地区图表最新

    吉林回磐石需要隔离吗〖壹〗、不需要。根据吉林和磐石的防疫指挥中心通知,截止到2022年8月19日,吉林和磐石都是疫情低风险地区,两地之间的人员来往只需要持48小时核酸检测报告和健康码绿码就可以,不需要再被隔离了。〖贰〗、需要。通过查询相关资料了解到磐石在2022年1月1号被政府划分为高风险地区,并截止到2022年8月15号仍属于高风险地区,所以吉林回磐石需...

  • 包含天桥区疫情地区图示的词条

    包含天桥区疫情地区图示的词条

    山东济南哪个区疫情严重〖壹〗、山东济南天桥区疫情严重。根据全国疫情防控公开信息显示,截止2022年12月1日,山东省济南市天桥区高风险区域共485个,截止12月1日0时至12时,济南市累计新增80例本土阳性感染者,本土无症状感染者77例。新增的80例本土阳性感染者中,54例系集中隔离点检出。3例系社区筛查检出。13例系居家隔离医学观察检出。4例系重点人员筛...

  • 【今天世界各地区疫情详情,今天世界疫情最新消息确诊人数】

    【今天世界各地区疫情详情,今天世界疫情最新消息确诊人数】

    美国首次报告宠物猫感染,又有7只狮虎确诊丨全球疫情20条最新信息_百度...美国疫情动态:美国约翰斯·霍普金斯大学实时统计数据显示,截至北京时间23日6时30分,美国疫情严重,全球累计确诊病例中美国占比较大。美国疾病控制和预防中心与农业部22日联合宣布,纽约州两只家养宠物猫确认感染新冠病毒,为美国首次发现家养宠物感染。纽约市布朗克斯动物园又有4只老虎和3只...

  • 丹东疫情最新中高风险地区查询/丹东疫情2021

    丹东疫情最新中高风险地区查询/丹东疫情2021

    辽宁丹东现在属于什么风险地区〖壹〗、中高风险地区人员:丹东中高风险地区人员应暂缓来(返)厦,待所在地区风险等级降至低风险后方可来(返)厦。所有已抵厦的来自国内疫情中高风险地区的人员或有本土病例报告城市的人员,应在抵达厦门后6小时之内向所在社区(村)和单位(或所住宾馆)报告。根据其出发地和途经地疫情风险等级实...

  • 【什么叫中国部分地区疫情,部分地区是什么意思】

    【什么叫中国部分地区疫情,部分地区是什么意思】

    国家卫健委:1月以来全国新增本土确诊病例2016例月以来全国累计新增本土确诊病例2016例,为去年3月以来单月比较多,疫情呈现零星散发和局部地区聚集性疫情交织叠加态势。疫情数据与特征国家卫健委新闻发言人米锋在1月31日的国务院联防联控机制发布会上指出,1月全国新增本土确诊病例2016例,是自2020年3月以来单月新增病例数的峰值。国务院联防联控机制明确要求...

  • 疫情地区的物品能卖吗/可以在疫区购买商品吗?会不会货物也传染

    疫情地区的物品能卖吗/可以在疫区购买商品吗?会不会货物也传染

    判刑!高价卖口罩、聚会……这6件事千万别做第一百一十五条规定,放火、决水、爆炸以及投放毒害性、放射性、传染病病原体等物质或者以其他危险方法致人重伤、死亡或者使公私财产遭受重大损失的,处十年以上有期徒刑、无期徒刑或者死刑。过失犯前款罪的,处三年以上七年以下有期徒刑;情节较轻的,处三年以下有期徒刑或者拘役。医生建议老年人宁可不出门,也别做以下几件事:清晨过早锻...

  • 上海疫情重点地区政策/上海规定疫情重点地区是哪些城市

    上海疫情重点地区政策/上海规定疫情重点地区是哪些城市

    上海更严的防疫政策来了,具体有何相关错失?总体来说,上海的疫情防控政策属于差异化的防控,在结束严格的防控措施以后,将会进入常态化的疫情防控措施,同时也会取消24小时的抗原体检测。民生保障严重不足,民众生活陷入困境基本物资短缺:封控期间,部分区域出现食品、药品等生活必需品供应中断的情况。例如,一些居民反映连续多日无法购买蔬菜、米面等主食,慢性病患者因无法购买...

  • 义乌地区有疫情吗(义乌地区有疫情吗今天)

    义乌地区有疫情吗(义乌地区有疫情吗今天)

    义乌疫情哪里来的风险〖壹〗、通过查询相关资料显示义乌疫情省外来的风险。义乌“8·2”疫情于7月29日晚上由省外输入,8月2日下午接到外省密接协查通报后发现。经基因测序分析,引起本起疫情的病毒为奥密克戎新变异株,具体消息可关注官方网站,获得第一手权威信息。〖贰〗、境外输入。通过查询义乌当地疫情公告,浙江省义乌市始发的这轮疫情源头明确,首发病例7月29日返浙前...

返回顶部