2021年上海中风险地区有哪些?
〖壹〗、021年2月19日之前,上海市浦东新区高东镇新高苑一期小区曾经为新冠疫情中风险等级区域。该区域是在2021年2月5日被列为新冠疫情中风险等级区域的。2021年2月7日之前,上海市黄浦区贵西小区曾经为新冠疫情中风险等级区域 。2021年2月6日之前 ,上海市宝山区临江新村(二村)小区曾为新冠疫情中风险等级区域。

〖贰〗、截止2021年2月7日,上海市除了浦东新区高东镇新高苑一期小区为新冠疫情中风险等级区域以外,其他全部区域均为新冠疫情低风险等级区域。该新冠疫情风险等级区域信息来源于中央政府官方网站公布的疫情风险等级查询页面 。

〖叁〗 、截至近来 ,上海共有4个高风险区和1个中风险区。

〖肆〗、截至2021年3月16日15时,上海没有中风险低区。上海黄浦区、徐汇区 、长宁区、静安区、普陀区 、虹口区、杨浦区、闵行区 、宝山区、嘉定区、浦东新区 、金山区、松江区、青浦区、奉贤区和崇明区全部为低风险地区 。
上海疫情的名称是什么
〖壹〗 、非洲猪瘟疫情。上海疫情的名称是非洲猪瘟疫情,上海市金山区排查出非洲猪瘟疫情。11月17日16时 ,农业农村部接到中国动物疫病预防控制中心报告,经中国动物卫生与流行病学中心(国家外来动物疫病研究中心)确诊,上海市金山区一生猪养殖户排查出非洲猪瘟疫情 。
〖贰〗、上海疫情爆发是新型冠状病毒。通过查询相关信息显示:新型冠状病毒感染(CoronaVirusDisease2019 ,COVID-19),曾用名:新型冠状病毒肺炎,世界卫生组织命名为2019冠状病毒病 ,是指2019新型冠状病毒感染导致的肺炎。
〖叁〗、鸳鸯锅式封了城 。通过查询上海几轮疫情的简介了解到,被网友命题鸳鸯锅式封了城,上海,简称“沪”或“申” ,是中华人民共和国省级行政区 、直辖市、国家中心城市、超大城市 、上海大都市圈核心城市。
〖肆〗、上海又出现一种疫情叫XBB毒株,针对市民对于欧美地区毒株B0.1和XBB传入的担心,上海疫情防控工作领导小组专家组成船员袁政安表示 ,近来上海所发现的奥秘克荣B0.1和BB毒株仅在极少数入境隔离人员中检处,尚未在社会面上造成本土传播。
〖伍〗、022年上海疫情是奥密克戎病毒。中国的奥密克戎病毒最早于2021年12月9日在天津市发现 。天津疫情防控指挥部对外公布,经天津市疾控中心和国家疾控中心确认 ,12月9日境外输入的一批新冠病毒无症状感染者检测标本中,存在新冠病毒的变异奥密克戎。

上海哪个区域疫情比较多
〖壹〗 、上海市卫健委今早(11月21日)通报:2022年11月20日0—24时,新增本土新冠肺炎确诊病例6例和无症状感染者33例 ,均在隔离管控中发现。新增境外输入性新冠肺炎确诊病例5例和无症状感染者47例 。
〖贰〗、上海疫情每天净新增已降至封城前水平,黄浦区成为当前社会面新增的主要区域。以下是具体分析:整体形势好转,净新增大幅下降上海疫情整体呈现显著改善趋势 ,每天净新增病例连续五天大幅下降,从每天约1万例降至昨日的4831例,已回落至封城前水平。
〖叁〗、截止到2022年12月7号上海浦东新区祝桥镇营前村疫情最严重 。根据上海疫情防控官方网站显示上海浦东新区祝桥镇营前村疫情最严重,为高风险地区。上海 ,简称“沪 ”,别称“申”,是中国最大的经济中心和重要的世界金融中心城市 ,是首批沿海开放城市。
〖肆〗 、截止2020年12月上海浦东新区祝桥镇营前村是疫情高风险地区,其他地区都是疫情低风险地区 。上海一直严阵以待对抗疫情。
系列文章之二:上海疫情首个拐点已过!全国九城数据新鲜出炉
上海疫情趋势与拐点预测首个拐点已过,趋势向好:星环科技利用多阶段SEIR模型 ,结合丁香医生、腾讯新闻等公开的上海市疫情数据(1月22日-2月18日)及回沪人群预测,得出结论:只要坚持现有隔离措施,上海市疫情将大幅好转 ,首个拐点已过,趋势向好。
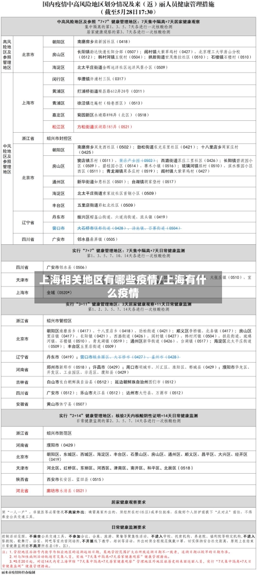
上海中高风险地区最新名单一览
022年3月14日,根据国务院联防联控机制有关要求 ,经市新冠肺炎疫情防控工作领导小组办公室研究决定,将黄浦区打浦桥街道局门后路9号、嘉定区嘉定工业区娄塘路760弄列为中风险地区,上海市其他区域风险等级不变 。
自2021年12月21日零时起,上海市中风险地区清零 ,全域调整为低风险地区。
上海市当前中风险地区完整名单(截至3月9日)浦东新区沪东新村街道长岛路281号 静安区北站街道河南北路233号 徐汇区徐家汇街道漕溪北路1200号 嘉定区马陆镇宝安公路3705弄1号 松江区九里亭街道永辉超市沪亭北路店 普陀区石泉街道宁强路33号石泉社区文化活动中心截至近来,上海市无高风险地区。
中度风险区域『14』如下:浦东新区南码头路街道胶南社区。静安区之江西街秋江路1489-1499号 。静安区江宁路街道静安枫景苑(武定路801弄,新闸路1550弄)。长宁区天山路街道古北路181弄1-21-22号 ,玉屏南路731弄4号。普陀区长风二村风荷苑小区150-157号、163-186号 。虹口区曲阳路街道曲阳路800号。
截至8月24日17时,上海共有3个高风险区,2个中风险 ,中高风险区根据疫情发展动态调整,剩余区域为常态化防控(无高中低风险)。中高风险区具体名单如下:高风险:黄浦区1个:五里桥街道打浦路以东 、打浦路303弄公弄以南、全季酒店打浦桥鲁班路店以西、瞿溪路以北的区域 。虹口区1个:广中路街道广中支路26号。








