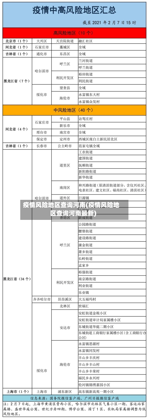
疫情风险地区查询河南(疫情风险地区查询河南最新)

怎么在手机上查看全国中高风险疫情地区

在手机上查看全国中高风险疫情地区,可通过微信《扫码抗疫情》小程序实现 ,具体步骤如下:步骤一:进入《扫码抗疫情》小程序打开微信,点击顶部“搜索小程序”栏,输入“扫码抗疫情 ” ,在搜索结果中选取并进入该小程序。步骤二:选取《更多服务》进入小程序后,找到并点击《疫苗信息》选项,在展开的菜单中选取《更多服务》。

疫情风险地区查询河南(疫情风险地区查询河南最新)-第1张图片

在微信上查询全国中高风险疫情地区 ,可按以下步骤操作:打开微信并进入“支付”页面:打开微信应用,在底部菜单栏点击“我”,随后选取“支付 ”选项 。进入“城市服务”板块:在“支付”页面中 ,找到并点击“城市服务 ”功能入口。该功能整合了各类本地化便民服务,包括与疫情相关的查询服务。

疫情风险地区查询河南(疫情风险地区查询河南最新)-第2张图片

打开微信搜索功能打开手机中的微信app,点击顶部“搜索”选项 。进入粤省事小程序在搜索页面输入“粤省事” ,点击搜索结果中的“粤省事 ”小程序。进入疫情区域页面在粤省事首页点击“疫情区域”选项 ,进入风险地区查询页面。查看风险地区名单页面会直接显示全国高风险和中风险地区列表,用户可滑动查看完整信息 。

疫情风险地区查询河南(疫情风险地区查询河南最新)-第3张图片

手动选取地区:若需查询其他地区,可点击地区选取框 ,在列表中查找目标省份、城市或区县,确认后查看对应风险等级。查看全国中高风险地区列表在风险地区页面中,继续向下滑动屏幕 ,可看到“全国中高风险地区列表”。

可通过以下替代方案:在微信搜索框输入“国务院客户端 ”小程序,进入后点击“疫情风险查询 ”功能,支持全国各地区风险等级查询 。关注本地卫健委或疾控中心官方公众号 ,通常提供实时风险等级更新服务。风险等级数据由政府相关部门动态发布,查询结果可能随疫情防控政策调整而变化,建议定期刷新确认。

方法/步骤:进入国家政务服务平台:打开支付宝应用 ,在首页搜索栏输入“国家政务服务平台”,点击进入该平台 。选取通信大数据行程卡:在国家政务服务平台界面中,找到并点击“通信大数据行程卡”选项 。此功能由工信部推出 ,可查询个人14天内到访过的地区。

怎么在手机查询风险地区

选取“防疫查询 ”功能:在“城市服务”页面中 ,通过搜索或浏览找到“防疫查询”选项并点击。此功能专门提供疫情防控相关信息的查询服务 。点击“全国中高风险疫情地区 ”:在“防疫查询”页面中,找到“全国中高风险疫情地区”选项并点击。系统将自动加载并显示最新数据。

查自己是否属于高危手机号的方法:检查网络安全记录:使用网络安全软件或安全服务提供商的应用程序扫描手机号,查看是否存在安全隐患 。查询个人信息是否泄漏:在网络中搜索自己的手机号 ,查看是否有泄漏风险。联系运营商查询:直接联系运营商,查询手机号的安全情况,确认是否存在高危风险。

打开手机中的微信app ,点击上面搜索的选项 。进入搜索的页面后,输入粤省事,点击结果中的小程序。在粤省事的页面中 ,点击疫情区域的选项。进入疫情区域的页面后,可以查看高风险和中风险的地区 。点击页面右上角三个点的图标,即可可以分享给好友。

怎么查风险地区

〖壹〗、进入支付宝风险等级查询里;点击“地区 ”;再选取查询的地区即可。

〖贰〗 、要出远门查询全国中高风险地区 ,可通过微信的国务院客户端小程序完成,具体步骤如下:进入微信小程序页面打开微信,点击底部导航栏的“发现”选项 ,选取“小程序”进入页面 。搜索“国务院客户端 ”在小程序页面右上角点击放大镜图标 ,输入“国务院客户端”并搜索,选取官方小程序进入 。

〖叁〗、可以通过支付宝中的风控地区查询功能来查看自己所在区域是否为中高风险地区,具体操作如下:工具/原料 华为P50HarmonyOS0.0支付宝80方法/步骤 第一步:打开手机进入支付宝 ,在首页点击国内新增。第二步:点击风险区域菜单。第三步:在疫情风险等级查询页面选取自己所在区域查看风险等级 。

〖肆〗、在手机查询风险地区,可通过支付宝中的国务院客户端进行操作,具体步骤如下:打开支付宝并进入国务院客户端:首先在手机中打开支付宝应用 ,在支付宝内找到并点击打开国务院客户端。点击疫情风险查询:进入国务院客户端后,在界面中找到“疫情风险查询”选项并点击。

相关推荐

  • 疫情比较高风险地区表格/疫情高风险区域划分

    疫情比较高风险地区表格/疫情高风险区域划分

    湖北疫情风险等级评估报告出炉〖壹〗、月29日,湖北首次发布《湖北省县(市、区)新冠肺炎疫情风险等级评估报告》,截至2020年2月28日24时,全省低风险县(市、区)11个,中风险县(市、区)34个,高风险县(市、区)58个。具体评估情况如下:评估标准低风险地区:无确诊病例或连续14天无新增确诊病例的县(市、区)被划定为低风险地区。〖贰〗、湖北省竹山县是中...

  • 魁北克地区疫情(魁北克疫情动态)

    魁北克地区疫情(魁北克疫情动态)

    加拿大新闻报道魁北克出现新冠肺炎病例,状况如何?〖壹〗、加拿大魁北克出现的新冠状病毒疫情病例,对于加拿大来说不是一个好消息,因为魁北克地区的面积非常大,而且关系到加拿大的经济。可是新冠状病毒疫情开始之后,加拿大政府并没有做出任何的准备,也没有任何一个政府官员表示关切,因此可以说他们的整体防疫措施处于停顿状态。〖贰〗、累计确诊超76万,或成暴发式传播新区域:...

  • 【成都疫情关注地区查询,成都疫情防控地区】

    【成都疫情关注地区查询,成都疫情防控地区】

    成都每天疫情信息在哪里查询使用微信搜索本地宝,选取小程序。进入小程序后,点击页面左上方将城市修改为成都,点击小程序主页中的新冠疫情,即可进入成都新冠疫情最新信息汇总界面。在此即可查看成都各区疫情等级地图、成都疫情最新消息以及郫都区疫情最新消息,点击隔离政策还可以查看进出成都最新隔离政策、紧急提醒等。在“便民查询”菜单下,您可以查看成都市内各类门诊的详细信息...

  • 疫情封控地区物流怎么办(疫情封控区域快递能进来吗)

    疫情封控地区物流怎么办(疫情封控区域快递能进来吗)

    因为疫情原因快递卡在路上怎么办联系卖家或快递公司与卖家沟通:通过淘宝订单页面点击【联系卖家】,说明快递滞留情况,要求卖家协助联系快递公司催件或提供解决方案(如补发、退款等)。若卖家未及时响应,可申请平台客服介入(路径:我的淘宝→官方客服→输入“人工”)。因疫情原因快递卡在路上,可通过快递公司官方APP联系在线客服催促快件。具体操作步骤如下:打开快递公司官...

  • 【疫情黄码地区分布图片,疫情黄码严重吗】

    【疫情黄码地区分布图片,疫情黄码严重吗】

    关于调整永州市黄码人员临时社会核酸采样点名单的公示〖壹〗、调整后的永州市黄码人员临时社会核酸采样点名单已公示,无症状的黄码人员需前往指定社会采样点进行核酸检测,检测结果出具前不得离开临时管控场所(区域),并需服从现场工作人员引导指挥。公示背景与目的为落实疫情防控要求,强化风险管控,永州市对黄码人员临时社会核酸采样点名单进行调整并公示。〖贰〗、香山街道“黄码...

  • 有疫情地区顺丰/疫情地区顺丰能发吗

    有疫情地区顺丰/疫情地区顺丰能发吗

    顺丰快递停运地区有哪些?顺丰快递停运地区包括疫情严重的地区和一些偏远地区。顺丰快递作为中国的一家大型快递公司,其业务覆盖全国各地。然而,在某些特殊情况下,如疫情爆发或自然灾害等不可抗力因素,顺丰快递可能会暂停某些地区的快递服务。顺丰快递停止收派快递服务的地区有吉林,浙江,河北等地区。由于疫情的影响,顺丰快递发布公告将在吉林,浙江,河北等省份停止快递收发业务...

  • 疫情风险地区查询河南(疫情风险地区查询河南最新)

    疫情风险地区查询河南(疫情风险地区查询河南最新)

    怎么在手机上查看全国中高风险疫情地区在手机上查看全国中高风险疫情地区,可通过微信《扫码抗疫情》小程序实现,具体步骤如下:步骤一:进入《扫码抗疫情》小程序打开微信,点击顶部“搜索小程序”栏,输入“扫码抗疫情”,在搜索结果中选取并进入该小程序。步骤二:选取《更多服务》进入小程序后...

  • 乌兰察布地区疫情最新(乌兰察布地区疫情最新消息)

    乌兰察布地区疫情最新(乌兰察布地区疫情最新消息)

    乌兰察布市今天是否解封了〖壹〗、没有。通过查询相关资料显示:截止到2022年8月27日,该市15天内累计确诊13人,属于高风险地区,没有解封,疫情措施严格,不可随意进出。乌兰察布市位于内蒙古自治区。〖贰〗、月12日。根据集宁区委宣传部发布的公告:自2022年8月12日零时起,有序解除静默管理措施。集宁区是内蒙古自治区乌兰察布市的市辖区,也是乌兰察布市人民政...

  • 给疫情地区喊加油合适吗(为疫情地区加油)

    给疫情地区喊加油合适吗(为疫情地区加油)

    “武汉加油”具体是在哪个时候开始提出的?〖壹〗、“武汉加油”是在2020年初新冠肺炎疫情暴发后开始广泛提出的。当时武汉疫情形势严峻,在抗击疫情的关键时刻,全国人民心系武汉。2020年1月下旬起,社会各界通过各种渠道喊出“武汉加油”,表达对武汉的支持、鼓励与祝福。无论是媒体宣传,还是民众自发表达,这句简单有力的话语都传递着温暖与力量,成为了全国人民团结一心抗...

  • 扬州疫情最严重的地区(扬州疫情最严重的地区排名)

    扬州疫情最严重的地区(扬州疫情最严重的地区排名)

    扬州8地升级为中风险地区,具体涉及到了哪些地区?扬州新型冠状病毒肺炎疫情防控指挥部宣布,将8个地区调整为中危区。原中等风险区为广陵区唐王乡山湾花园社区山湾花园二期13号楼、14号楼和15号楼以南的区域,以及广陵区唐王乡山湾花园社区山湾花园四期的区域。云和仁家北区、云和仁家光柱花园。原中等风险区合并为广陵区万头镇京杭社区云和东军五期和广陵区万头镇京杭社区云和...

返回顶部